
Pengertian Gerak Pada Tumbuhan, Etionom, Endonom dan Taksis

Gerak Pada Tumbuhan (Nasti, Tropisme, Taksis) | Peta Konsep | Movement of Plants | Concept maps - YouTube

3 Macam Gerak pada Tumbuhan dan Contohnya

Gerak Pada Tumbuhan - Iwan Ridwan
Macam Macam Gerak Pada Tumbuhan, Contoh, dan Gambarnya

Gerak pada tumbuhan

Macam Macam Gerak Pada Tumbuhan Dan Hewan - Portal Pendidikan Indonesia

Gerak Tumbuhan worksheet

Gerak Pada Tumbuhan, Macam, Jenis, Contoh dan Gaambarnya

Macam-macam Gerak Pada Tumbuhan beserta Contohnya Terlengkap - Berpendidikan.Com
Gerak Pada Tumbuhan | PDF

PPT - GERAK PADA TUMBUHAN PowerPoint Presentation, free download - ID:3019329

Sistem Gerak Pada Tumbuhan beserta Gambar dan Fungsinya - DosenBiologi.com

PENYEBAB GERAK PADA TUMBUHAN JENIS GERAK PADA TUMBUHAN - ppt download
GERAK PADA TUMBUHAN

Macam Macam Gerak Pada Tumbuhan : Pengertian, Contoh Dan Gambarnya | RuangBiologi.Co.Id

Gerak pada Tumbuhan | matta annisa

Macam-macam Gerak pada Tumbuhan, Sudah Tahu Belum? | kumparan.com

Macam Macam Gerak Pada Tumbuhan : Pengertian, Contoh Dan Gambarnya

Sistem Gerak pada Tumbuhan – BukuSekolah.Net

CHAPTER 8 GERAK PADA TUMBUHAN MATERI SMP KELAS

Gerak pada tumbuhan,

Pengertian Sistem Gerak Pada Tumbuhan Beserta Contohnya

Jelaskan Gerak pada Tumbuhan - SEO KILAT
Skema Gerak Pada Tumbuhan | PDF

Gerak Pada Tumbuhan - Pengertian, Macam, Sistem, Contoh, Materi

Gerak Pada Tumbuhan: Definisi Gerak Tropisme dan Penjelasannya | kumparan.com

GERAK PADA TUMBUHAN. - ppt download

Intanf Blog: Macam-Macam Gerak Tumbuhan

Pengertian Gerak Endonom Esionom Dan Higroskopis Lengkap - Yomi Jurnal

Sistem Gerak pada Tumbuhan: Endonom, Higroskopis, Esionom - Tribunnews.com Mobile

√ Pengertian Gerak Tropisme Pada Tumbuhan dan Macamnya

Gerak Pada Tumbuhan : Pengertian, Macam Jenis dan Contoh - Jagad.id
![]()
Macam Macam Gerak Pada Tumbuhan (1)

Macam-Macam Gerak pada Tumbuhan

IPA KELAS 8 SMP GERAK TUMBUHAN - YouTube

Sistem Gerak Pada Tumbuhan | SMP N 1 KEMANGKON

Tuliskan 4 contoh gerak pada tumbuhan | Coretan Bintang naisya – www.sridianti.com

- Contoh gerak pada tumbuhan sepertigambar di atas adalah gerak…. - Brainly.co.id

Gerak Pada Tumbuhan |authorSTREAM
Sistem Gerak Pada Tumbuhan | PDF

Gerak pada tumbuhan

Gerak Pada Tumbuhan - Pengertian, Macam-Macam Dan Contoh
![Materi] Gerak pada Tumbuhan ~ ROFA Education Centre](https://i3.wp.com/2.bp.blogspot.com/-8Isyh-XS0bE/WCpK0pOcE5I/AAAAAAAAAUs/m8ct2GIsZtgG9FZzZjXWEFF4npPt4n7BACLcB/w1200-h630-p-k-no-nu/Gerak%2Bpada%2BTumbuhan.jpg )
Materi] Gerak pada Tumbuhan ~ ROFA Education Centre

√ Gerak Pada Tumbuhan - Endonom dan Etionom (Rangkuman)

Sistem Gerak pada Tumbuhan dan Macam-Macamnya

Gerak pada Tumbuhan

GERAK PADA TUMBUHAN - Khazanah IlmuKhazanah Ilmu

2 Macam Gerak Pada Tumbuhan, Menarik untuk Dipelajari | merdeka.com

Macam-macam Gerak pada Tumbuhan Beserta Contohnya - Habibullah Al Faruq

Cari Jawaban Soal Kelas 3 Tema 1, Apa Macam-Macam Gerak pada Tumbuhan? - Semua Halaman - Bobo

Gerak Pada Tumbuhan dan Contoh beserta Gambar Gerak Tumbuhan, Motion of Plants | berbagaireviews.com
Perhatikan tabel di bawah ini! Pasangan yang te…

Macam Macam Gerak Pada Tumbuhan Beserta Contohnya | Penjaskes.Co.Id

6 Jenis Gerak Tropisme pada Tumbuhan dan Contohnya - MateriIPA.com

Buatlah peta konsep mengenai gerak pada tumbuhan berikut dengan contoh contoh tumbuhan nya - Brainly.co.id

Sistem Gerak Pada Tumbuhan (IPA KELAS VIII)

Gerak Pada Tumbuhan ~ Contoh Artikel Biologi

PPT - GERAK PADA TUMBUHAN PowerPoint Presentation, free download - ID:6994761

Gerak pada tumbuhan

Gerak pada tumbuhan

Gerak Pada Tumbuhan dan Jenisnya | kumparan.com

Gerak Tumbuhan. - ppt download
Gerak pada Tumbuhan | MindMeister Mind Map
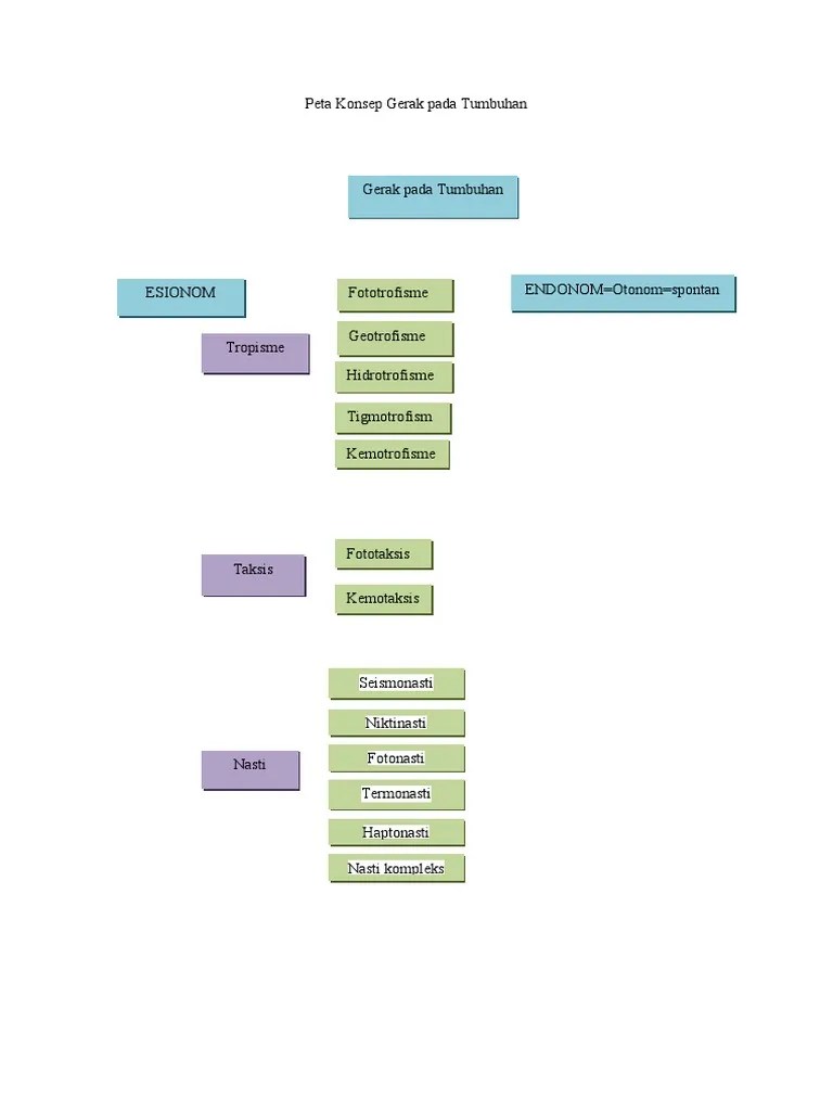
Peta Konsep Gerak Pada Tumbuhan (Evi) | PDF

Sistem Gerak pada Hewan dan Tumbuhan - Sekolah Ketiga

Modul IPA Kelas 8 Sistem Gerak pada Tumbuhan » maglearning.id

Pengertian, Contoh dan Macam Gerak Pada Tumbuhan

Gerak Pada Tumbuhan: Pengertian, Jenis, Penyebab, dan Contohnya | Pintar Biologi

Gerak Pada Tumbuhan Untuk Kelas 8 SMP/MTs

Tumbuhan Juga Bisa Gerak Lho! Macam-Macam Gerak pada Tumbuhan – GuIlAnMu

PETA KONSEP GERAK PADA TUMBUHAN - YouTube

Jawaban Pertanyaan Modul 1 Makhluk Hidup Praktikum 1 Gerak Pada Tumbuhan - UT Kita

Apa Arti Gerak Tropisme
Perhatikan tabel di bawah ini! Pasangan yang te…

2021+ Gerak Pada Tumbuhan (Gambar Lengkap) - Ilmusiana

Memahami Definisi dan Jenis Gerak pada Tumbuhan - Belajar Mipa

Tiga Macam Gerak Pada Tumbuhan

√15+ Jenis Gerak Pada Tumbuhan (LENGKAP) Beserta Pembahasannya

https materiipa comgeraktropismepadatumbuhan GERAK PADA TUMBUHAN HEWAN GERAK

Berikut Contoh Gerak Tigmotropisme Pada Tumbuhan Adalah

Pengertian dan Macam-Macam Gerak Pada Tumbuhan Beserta Contohnya Lengkap | Pelajaran Sekolah Online

Sistem Gerak Pada Tumbuhan Higroskopis Beserta Contohnya | Penjaskes.Co.Id

Jenis, Pengertian dan Contoh Gerak Pada Tumbuhan - Aktif Belajar

Materi IPA Kelas 8 – Gerak Pada Tumbuhan - Your Chemistry A+

Macam - Macam Gerak Pada Tumbuhan Beserta Penjelasannya!

Gerak pada Tumbuhan ( Artikel Lengkap ) - Kampung Ilmu | Artikel Motivasi, Motivasi Belajar , Materi Pelajaran

Gerak Pada Makhluk Hidup (Tumbuhan) - Kelas Pintar
![Materi Gerak Pada Tumbuhan - [PDF Document]](https://i3.wp.com/cdn.cupdf.com/img/1200x630/reader021/image/20170912/55cf94a8550346f57ba38bbe.png)
Materi Gerak Pada Tumbuhan - [PDF Document]
![Gerak pada tumbuhan - [PDF Document]](https://i1.wp.com/demo.fdokumen.com/img/378x509/reader024/reader/2021010122/55978cba1a28ab641e8b4613/r-1.jpg)
Gerak pada tumbuhan - [PDF Document]
Peta Konsep Gerak Pada Tumbuhan PDF | PDF

Gerak pada tumbuhan | pengertian, Jenis, dan Fungsinya | Cekkembali

Materi IPA Kelas 8 : Gerak Pada Tumbuhan

3 Sistem Gerak pada Tumbuhan Beserta Gambar dan Contohnya - MateriIPA.com
![]()
BAB II GERAK PADA TUMBUHAN

Detail Gerak Pada Tumbuhan Dan Contoh Beserta Gambar Gerak Tumbuhan
![]()
Gerak pada Tumbuhan

Gerak pada tumbuhan

Pras Academy - SMP: Gerak Pada Tumbuhan

Pengertian Gerak Endonom, Esionom, Higroskopis dan Contohnya