
Zat adiktif dan psikotropika tugas kel. ipa 2

Makalah Zat Adiktif Dan Psikotropika : Pengertian, Macam, Contoh

Tuliskan 6 jenis zat adiktif alamia dan berikan 1 contoh masing masing - Brainly.co.id

Golongan Narkotika Psikotropika Dan Zat Adiktif

IPA TERPADU ZAT ADIKTIF - PSIKOTROPIKA - ppt download

Zat Adiktif : Pengertian, Macam, Dampak, Kategori, Sanksi

Apa Saja yang Termasuk Zat Adiktif? | Fisika Kelas 8

IPA TERPADU ZAT ADIKTIF - PSIKOTROPIKA - ppt download

ZAT ADIKTIF DAN PSIKOTROPIKA PENGERTIAN Zat Adiktif Bahan

Apa Saja yang Termasuk Zat Adiktif? | Fisika Kelas 8

Apa Sih Zat Adiktif itu? Yuk, Cari Tahu di Sini! - Quipper Blog

Zat Adiktif dan Psikotropika - Bangku Sekolah

Jenis dan Efek Zat Adiktif - ppt download

ZAT ADIKTIF : Pengertian, Contoh, Dampak, Macam (Lengkap)

Apa itu Zat Adiktif Beserta Golongannya

Apa Sih Zat Adiktif itu? Yuk, Cari Tahu di Sini! - Quipper Blog

Jenis-jenis Zat Adiktif dan Psikotropika serta Dampaknya terhadap Tubuh

KimintekHijau.com: ZAT ADIKTIF

golongan zat adiktif

ZAT ADITIF DAN ZAT ADIKTIF Zat adiktif Zatzat

Pengertian Psikotropika - Macam, Dampak, Contoh, Para Ahli

✓ Pengertian Narkotika, Psikotropika Serta Zat Adiktif Lengkap - ID Pengertian

Zat Adiktif – Pengertian, Jenis dan Dampak Penggunaan Zat Adiktif Dengan Penjelasan Terlengkap | Ilmu Pengetahuan Alam (IPA)

Zat adiktif dan Psikotropika - ppt download

ZAT ADIKTIF DAN PSIKOTROPIKA PENGERTIAN Zat Adiktif Bahan
Macam-Macam Zat Adiktif | PDF

Zat Adiktif, Kelompok, Pengertian, Ragam dan Dampak Penggunaannya

Ini Fakta Psikotropika dalam Dunia Medis - Alodokter
![]()
MODUL ZAT ADITIF DAN ZAT ADIKTIF-Flip eBook Pages 1 - 40| AnyFlip | AnyFlip
ZAT ADITIF DAN ADIKTIF – Ilmu pengetahuan Alam

Mengenal NAPZA: Pengertian, Golongan, Jenis, Efek, dan Risiko - Ashefa Griya Pusaka

Mana yang Termasuk Zat Adiktif? - Kelas Pintar
LKPD Zat Adiktif Husniati | PDF

Kenali Perbedaan Narkotika, Psikotropika dan Zat Adiktif | Blog - Eventkampus.com

Zat adiktif dan Psikotropika - ppt download

Zat Adiktif Bukan Cuma Narkoba, Ini Jenis-jenis Lengkapnya

8 10. zat adiktif
![]()
MODUL ZAT ADITIF DAN ZAT ADIKTIF-Flip eBook Pages 1 - 40| AnyFlip | AnyFlip
![]()
Zat adiktif Research Papers - Academia.edu

Apa Sih Zat Adiktif itu? Yuk, Cari Tahu di Sini! - Quipper Blog

Contoh Soal Dan Pembahasan Zat Adiktif Dan Psikotropika - Kemendikbud

6 Obat Ini Tergolong dalam Psikotropika - Info Sehat Klikdokter.com

√ Zat Adiktif: Pengertian, Jenis, Efek dan Bahayanya …

Cerdas Biologi: Halusinogen, Depresan, Stimulan

Zat Adiktif dan Psikotropika: Pengertian, Jenis, dan Dampak Negatifnya - Berbagi Cerita, Opini, Edukasi dan Hiburan

Inilah yang Dimaksud dengan Psikotropika

Biologi Kelas 11: Efek dan Bahaya Senyawa Psikotropika - Pahamify
![]()
DOC) Zat Adiktif | Nurcholis Panji Bayu Astra - Academia.edu

Zat Aditif - Pengertian, Jenis, Dampak, Upaya dan Contoh
Pengertian dan Macam-Macam Jenis Golongan Narkoba, Narkotika, Psikotropika dan Zat Adiktif Berbahaya Lainnya - materiedukasi.com

Langkah Cerdas Mencegah Bahaya Narkoba dan Zat Adiktif Lainnya - Direktorat SMP

Narkotika Dan Psikotropika Zat Adiktif – Pengertian, Contoh

ZAT ADIKTIF : Pengertian, Contoh, Dampak, Macam (Lengkap)
![]()
HANDOUT ZAT ADIKTIF-Flip eBook Pages 1 - 13| AnyFlip | AnyFlip

BAB 7 ZAT ADITIF DAN ZAT ADIKTIF PSIKOTROPIKA

Zat Aditif dan Zat Adiktif

15+ Zat Adiktif : Pengertian, Jenis, Dan Contohnya (Paling Lengkap)
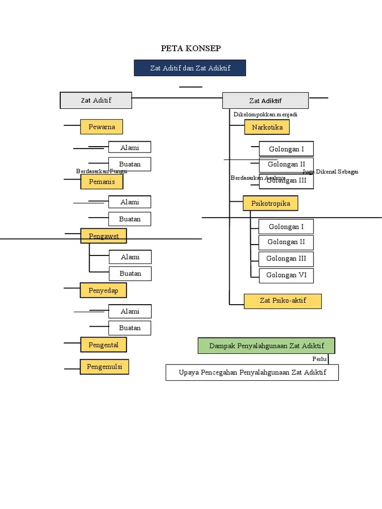
Peta Konsep Tentang Zat Aditif Dan Adiktif | PDF

Pengertian dan Contoh Zat Adiktif dan Psikotropika beserta Jenis-Jenis Psikotropika - Website Pendidikan
Pengertian dan Macam-Macam Jenis Golongan Narkoba, Narkotika, Psikotropika dan Zat Adiktif Berbahaya Lainnya - materiedukasi.com

Termasuk Aat Adiktif, Kenali Lebih Jauh Narkotika dan Psikotropika - Kelas Pintar

√ Zat Adiktif: Pengertian, Jenis, Efek dan Bahayanya …

CHEMISTRY 35: Zat Psikoaktif (Zat Adiktif)

ZAT ADIKTIF DAN PSIKOTROPIKA. - ppt download

Zat Adiktif dan Psikotropika (Materi Lengkap) - Artikel & Materi

√ Pengertian Narkotika, Psikotropika, Zat Adiktif, Contoh, Manfaat & Dampaknya

Apa Saja yang Termasuk Zat Adiktif? | Fisika Kelas 8

Psikotropika Golongan 1 Contohnya

LKPD ZAT ADITIF & ZAT ADIKTIF-Flip eBook Pages 1 - 47| AnyFlip | AnyFlip

Obat Psikotropika Ternyata Banyak Dijual di Apotek, Apa Saja Jenisnya?
Peta Konsep Zat Aditif Napza | PDF

Jenis-Jenis Zat Adiktif Dan Dampak Yang Ditimbulkan - Nusa Caraka

Zat Adiktif dan Psikotropika

Soal Evaluasi 2 worksheet
![]()
MACAM - MACAM ZAT ADIKTIF

Apa Saja yang Termasuk Zat Adiktif? | Fisika Kelas 8

Zat Adiktif dan Psikotropika (Pelajaran IPA SMP/ MTs Kelas VIII)

Inilah 3 Penggolongan Narkotika yang Berbahaya

10 Jenis Zat Adiktif yang Berbahaya untuk Tubuh - WeCare.id
![]()
LKPD Zat Adiktif-Flip eBook Pages 1 - 5| AnyFlip | AnyFlip

ZAT ADITIF DAN ADIKTIF DISUSUN OLEH : NAMA: NUR AJENG SUNA ATMIA - ppt download

mengapa rokok termasuk golongan zat adiktif - Brainly.co.id

Mengenal Narkotika, Psikotropika, dan Zat Adiktif

Zat adiktif - Pengertian, jenis, dan gambarnya

Macam-macam Zat Aditif dan Namanya
Peta Konsep Zat Aditif | PDF

Penjelasan Benzodiazepin, Zat Adiktif yang Dikonsumsi Nunung | Republika Online

PSIKOTROPIKA

Tolong jawab..yang termasuk golongan zat adiktif adalah? 1. ekstasi 2. sabu sabu 3. narkotika 4. inex

Golongan Narkotika dan Jenis-jenisnya, Apa Saja?

Pengertian dan Jenis Zat Adiktif, Senyawa Kimia yang Bisa Sebabkan Kecanduan

Jenis-Jenis Zat Adiktif – IPA ASYIK
![Zat Adiktif Dan Psikotropika - [PDF Document]](https://i1.wp.com/demo.fdokumen.com/img/378x509/reader025/reader/2021050312/557201414979599169a11a04/r-2.jpg)
Zat Adiktif Dan Psikotropika - [PDF Document]

√ Pengertian Narkotika, Psikotropika, Zat Adiktif, Contoh & Dampak
![]()
Pengertian zat adiktif dan psikotropika `````````````````````

ZAT ADIKTIF DAN PSIKOTROPIKA Disusun oleh Azzahra Jelita

Jenis-jenis Zat Adiktif dan Psikotropika serta Dampaknya terhadap Tubuh

Zat Adiktif Materi IPA Kelas 8 Bab 5

20+ Soal Zat Adiktif dan Psikotropika Pilihan Ganda dan Jawaban
Tugas Kelas 8 “ZAT ADIKTIF " / NARKOBA