
Cara Atau Prinsip Kerja Rangkaian SMPS Sederhana | Pojok Elektronik

Rangkaian SMPS Power Supply / Catu Daya 12V – 1A | Pojok Elektronik

Rangkaian dan Cara Kerja Catu Daya Mode Non-Linier (SMPS) | Ajat Didik Budiansyah

Mengenal SMPS (Switched-Mode Power Supply) | farizt’s blog

Rangkaian Power Supply Switching Sederhana - Zona Elektro

Rangkaian startup untuk SMPS (lagi) | hanya ingin berbagi

Switching Mode Power Supply 10A 20-50V DC CT | Power supply circuit, Power supply, Circuit diagram

43+ Skema Pcb Smps Gacun Paling Modern Dan Nyaman

Skema Rangkaian Switching Power Supply | Gambar Rangkaian Elektronika

Pin on Elektronik
Zaenal Electronic: SMPS dengan Final Transistor

Pengenalan Rangkaian IC SMPS TV | Elektronika Spot

Belajar Mengenal Switching Power Supply SMPS - CaraTekno

Membuat SMPS Gacun Lengkap Dengan Perhitungan | Rangkaian elektronik, Elektronik, Arduino

TI POLRI: 12 Volt, 10 Amp Switching Power Supply

Cara Membuat SMPS Sederhana | SMPS Gacun - YouTube

Belajar Mengenal Switching Power Supply SMPS - CaraTekno

BELAJAR ELECTRO: smps gacun double FET | Rangkaian elektronik, Elektronik, Teknologi

Rangkaian Elektronika Power Supply

Rekan Teknisi: Cara Kerja Rangkaian Power Supply Dengan Transistor Sebagai Power Final Driver

Tutorial Merakit Smps GACUN Untuk Power Amplifier - YouTube

SMPS Simetris 2 x 35 v Non Regulated Untuk Amplifier | Rangkaian elektronik, Elektronik, Drive
KIT SMPS 24V 7A CT AC TO DC DMS160 DMS-160 DMS 160 PLATINUM 7A 24 VOLT - RANGKAIAN PSU SMPS 7 AMPERE | Shopee Indonesia

Rangkaian Power Supply Sederhana Menggunakan Switching | Gambar Rangkaian Elektronika

Rangkaian Power Supply Dan Tipe Rangkaian Power Supply

Cara Membuat SMPS Paling Sederhana - YouTube

SMPS Simetris 2 x 35 v Non Regulated Untuk Amplifier | Pojok Elektronik

√ Skema SMPS Gacun 2021 : Daftar Komponen & Cara Merakit

Jual RANGKAIAN SWITCHING POWER SUPPLY 3A CT 15 di Lapak king elc | Bukalapak

Pengertian Power Supply SMPS dan Switching Regulator - Belajar Elektronika

Pengertian Power Supply Switching dan Cara Kerjanya - Belajar Online

Terjual Trafo Switching 12V dan komponen rangkaian switching | KASKUS

Rangkaian startup untuk smps dengan proteksi (pulse startup) | hanya ingin berbagi

Skema smps hb - YouTube

Jenis SMPS Audio, Flyback Converter, Half-Bridge, Full-bridge Perbedaan Dan Aplikasi

Kelebihan Kekurangan SMPS untuk Audio Sound Lapangan
Rangkaian Penguji (Tester) Transformator Ferit Untuk SMPS - Edukasi Elektronika | Electronics Engineering Solution and Education
Teknik Dasar Memperbaiki SMPS Mati [Switch Mode Power Supply] - Soldiradem Blog
Positif Teknik - SWITCH MODE POWER SUPPLY (SMPS) Bagian 3… | Facebook

√Skema Rangkaian Power Supply 5V 1A CT dan Simetris Sederhana - Andalan Elektro

Membuat SMPS SOS Detex Standar Untuk Pemula - Xperiment n Xperience

SMPS Power Amplifier using 2 Mosfet Transistor | Power supply circuit, Power amplifiers, Diy amplifier
7ZL KIT SMPS 32V 7A CT AC TO DC DMS160 DMS-160 DMS 160 PLATINUM 7A 32 VOLT - RANGKAIAN PSU SMPS 7 | Shopee Indonesia

Reverse engineering SMPS 12V 10A generik (china), IC KA7500 ( TL494 ) | hanya ingin berbagi

HOBI OPREK ELEKTRONIKA: Cara Membuat Power Supply SMPS Power Amplifier Watt Besar Trafo Ringan

SMPS GACUN | komponen dan rangkaian susunan - YouTube

Pin on Rangkaian elektronik

Skema Dan Cara Membuat Power Supply Power OCL 150Watt

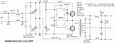
SMPS Simetris 350W Dengan IC UC3844 | Pojok Elektronik

HD GTO: Membuat Switching Power Supply dari bekas Trafo TV

SMPS FULLBRIDGE PFC Schematic + PCB Layout PDF | Rangkaian elektronik, Elektronik, Teknologi
Cara Atau Prinsip Kerja Rangkaian Smps | PDF

Terjual Trafo Switching 12V dan komponen rangkaian switching | KASKUS

Gaya Terbaru 48+ Rangkaian Smps Las

Rangkaian Power Amplifier Daya Tinggi 5000 Watt » Skemaku.com

Power Supply Simetris (Output Ganda)
![]()
SMPS: China SMPS Circuit - OnnoCenterWiki
Modul PWM SG3525 untuk power inverter dan SMPS trafo switching | Shopee Indonesia
Skema Power Supply Simetris 12V, 15V, 30V pakai Diode Zener - Bahar Electronic

BAYAR DI TEMPAT KIT SMPS 24V 7A CT AC TO DC DMS160 DMS-160 DMS 160 PLATINUM 7A 24 VOLT - RANGKAIAN PSU SMPS 7 AMPERE - gviUDUbu | Lazada Indonesia

Reaksi kimia yang tidak biasa pada PCB (sirkuit SMPS)

Pengenalan rangkaian power supply TV | Elektronika Spot

smps | hanya ingin berbagi

Belajar Mengenal Switching Power Supply SMPS - CaraTekno

Cara Membuat SMPS Dari Gacun CT Untuk Power Amplifier Yang Stabil

Power Supply Simetris Variable 10A

Koleksi Skema Rangkaian|Artikel Elektronika: Power Supply Switching/ Gacun Untuk Power Amplifier

Perbaikan SMPS Bag 1 (Membahas Skema Rangkaian Trafo Switching) - YouTube

SMPS | hanya ingin berbagi | Page 2

10 Skema smps ideas | sirkuit, rangkaian elektronik, teknologi
CARA MEMBUAT SMPS DARI GACUN Sebelum menuju langsung ke materi utama, sebaiknya kita mengenal dulu apa itu gacun. Jika anda seor

Apa itu Converter? - Bundet
Layout SOS HB SMPS Tanpa Trafo Oscillator - Xperiment n Xperience

√Skema Rangkaian Power Supply Regulator 12V 5A CT dan Simetris Sederhana - Andalan Elektro

Memperbaiki Power-Supply TV Yang Menggunakan IC (2) | Elektronika Spot

Perhitungan Trafo Smps – Beinyu.com

Terjual Trafo Switching 12V dan komponen rangkaian switching | KASKUS

BOHLAM TESTER | hanya ingin berbagi

Skema Short Protektor Power Supply agar tidak Korsleting | Gambar Skema Rangkaian Elektronika

BELAJAR ELECTRO: smps gacun double FET | Rangkaian elektronik, Elektronik, Audio

Inilah Rangkaian Skema Smps Untuk Power Ampli

Memperbaiki TV, pengenalan power-supply TV | Elektronika Spot
My SMPS - PCB untuk belajar merakit SMPS topologi pushpull… | Facebook

test smps gacun voltase bisa di set - YouTube

√Skema Rangkaian Power Supply Regulator 12V 1A CT dan Simetris Sederhana - Andalan Elektro

Terjual Trafo Switching 12V dan komponen rangkaian switching | KASKUS
e-smart electronic center: Switch Mode Power Supply (SMPS) Bagian IV

Jual SMPS WIMOG 01-24 Trafo 8A 24V CT 8A di Lapak BRNRD | Bukalapak

SMPS dengan TL494 menggunakan Gate Drive Transformer - PDF Free Download

SMPS Simetris 2 x 35 v Non Regulated Untuk Amplifier | Rangkaian elektronik, Elektronik, Audio

Jual Smps Sos Terbaik - Harga Murah October 2021 & Cicil 0%

Pengertian SMPS (Switch Mode Power Supply) - Spesialis Elektronik
Ac Matic, Power Amplifier dan Inverter: SMPS HB sederhana

√Skema Rangkaian Power Supply Regulator 12V 3A CT dan Simetris Sederhana - Andalan Elektro

OCP smps gacun (Over Current Protector)| Rangkaian komponen SMPS Gacun anti konslet - YouTube

Rangkaian Inverter 3000 watt 12VDC ke 230VAC » Skemaku.com

Jual Trafo SMPS 20A CT 72V DCA-2000 di Lapak SPEAKER RAKITAN | Bukalapak

Bagaimana cara SMPS LLC resonant meregulasi tegangan? | hanya ingin berbagi

SOS Detex SMPS Dengan Sistem Proteksi - Xperiment n Xperience

Cara Menyambung Power Supply SMPS - Bahar Electronic