
Penyakit Penyakit Addison - Gejala, Penyebab, Pengobatan - Klikdokter.com

Penyakit Addison: Akibatnya Tak Seindah Namanya | Orami

Penyakit Addison | Tanda dan Gejala, Penyebab, Cara Mengobati, Cara Mencegah
![]()
6 Fakta Seputar Penyakit Addison yang Jarang Diketahui

Penyakit Addison akibat Tuberkulosis - Alomedika

Penyakit Addison - Gejala, penyebab dan mengobati - Alodokter

Gejala, Penyebab, dan Pengobatan Penyakit Addison

6 Fakta Penting Penyakit Addison, Bisa Sebabkan Hiperpigmentasi

6 Fakta Penting Penyakit Addison, Bisa Sebabkan Hiperpigmentasi

Penyakit Addison: Obat, Gejala, Penyebab dll. • Hello Sehat
Penyakit Addison | PDF
Apa itu Penyakit Addison? - Quora

Insufisiensi Adrenal | Tanda dan Gejala, Penyebab, Cara Mengobati, Cara Mencegah

Gejala Penyakit Addison yang Harus Diwaspadai

Tentang Penyakit Addison, Gejala, Penyebab dan Pencegahannya | Diadona.id

Mengenal Penyakit Addison, Gangguan Akibat Insufisiensi Adrenal - Ni

Apa yang Menyebabkan Penyakit Addison? | KAFE KEPO |

Mengenal Penyakit Addison, Ketahui Penyebab dan Gejalanya | merdeka.com

Ini Fakta tentang Penyakit Addison

Mengenal Penyakit Addison, Kondisi Langka yang Sering Terjadi di Rentang Usia 30 dan 50 Tahun | Orami
Penyakit Addison | PDF

6 Fakta Penting Penyakit Addison, Bisa Sebabkan Hiperpigmentasi

Hiperpigmentasi Kulit: Penyebab dan Cara Mengatasinya

Catat, Ini 8 Gejala Perubahan Kulit yang Bisa Jadi Sinyal Penyakit Berbahaya - Halaman all - Tribunjakarta.com

Asuhan Keperawatan Pada Klien Dengan Addison

Penyebab Penyakit Addison, Gejala dan Cara Pengobatannya

Cara mengobati penyakit addison serta ketahui gejala nya - obat herbal

Etiologi Addison Disease - Alomedika

Asuhan Keperawatan Pada Klien Dengan Addison

Kenali Penyakit Addison dan Gejalanya

Mengenal Penyakit Addison, Kondisi Langka yang Sering Terjadi di Rentang Usia 30 dan 50 Tahun | Orami

Mengenal Penyakit Addison, Mulai dari Gejala hingga Pencegahannya - Isu Bogor

Mengenal Penyakit Addison, Ketahui Penyebab dan Gejalanya | merdeka.com
Apa sebenarnya yang menyebabkan kulit menjadi lebih gelap pada penyakit Addison? - Quora
![Askep Addison Kel 6 ppt - [PDF Document]](https://i3.wp.com/demo.fdokumen.com/img/378x509/reader024/reader/2021022116/56d6c0551a28ab301699ed84/r-2.jpg)
Askep Addison Kel 6 ppt - [PDF Document]

Tentang Penyakit Addison, Gejala, Penyebab dan Pencegahannya | Diadona.id

Seputar Penyakit Addison dan Gejalanya - Niotolovo

Penyakit Addison, di Kala Kelenjar Adrenal Tak Bisa Produksi
![Penyakit Addison - [PPT Powerpoint]](https://i1.wp.com/reader015.cupdf.com/reader015/slide/20181231/5571f96849795991698f818e/document-2.png)
Penyakit Addison - [PPT Powerpoint]

Penyakit Tidak Biasa Pembuat “Gila” | KASKUS

Mengenal Addison, Penyakit yang Disebabkan Kerusakan Kelenjar Adrenal
KRISIS ADRENAL

Apa Obat Herbal Addison Terbaik? • Deherba.com

Bagaimana Pengobatan dari Penyakit Addison? - Dunia Kesehatan Terbaik

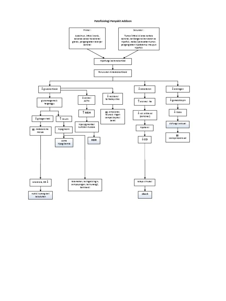
Patofisiologi Penyakit Addison

At a glance: Insufisiensi adrenal (penyakit Addison) – Moko Apt

PENYAKIT ADDISON: DIAGNOSIS - MEDIS - 2021
Adrenal Hipofungsi (Penyakit Addison) | PDF

Asuhan Keperawatan Pada Klien Dengan Addison

Addison Stok Vektor, Ilustrasi Addison Bebas Royalti | Depositphotos®

Penyakit Addison : Gejala hingga Tatalaksana - DokterMuslim

Addison - Pengertian - Gejala - Penyebab - Pengobatan - Toko De Nature

Penyakit Autoimun: Jenis, Gejala dan Cara Mengatasinya | Indozone.id

Persendian Sakit dan Kulit Menggelap? Bisa Jadi Sakit Addison

Mengenal Penyakit Addison, Kondisi Langka yang Sering Terjadi di Rentang Usia 30 dan 50 Tahun | Orami
![Penyakit Addison - [PPTX Powerpoint]](https://i3.wp.com/reader024.cupdf.com/reader024/reader/2021011003/55cf8f02550346703b9800ea/r-3.jpg)
Penyakit Addison - [PPTX Powerpoint]

4 Gangguan dan Penyakit Kelenjar Adrenal – Tatangsma.com

Kenali Penyakit Addison dan Gejalanya

Mengenal Penyakit Addison, Ketahui Penyebab dan Gejalanya | merdeka.com
Addison Disease | PDF
Apa penyebab hiperkalsemia pada penyakit Addison? - Quora

LP. Penyakit Addison

Apa Itu Penyakit Addison? Ketahui 6 Gejalanya

Penyakit Addison Bisa Diturunkan Secara Genetik, Benarkah?

Tentang Penyakit Addison, Gejala, Penyebab dan Pencegahannya | Diadona.id

Penyakit Addison (Addison’s Disease) - Patofisiologi dan Gejala

Addison - Penyebab, Gejala, & Pengobatan | HonestDocs

Waspada! Berikut Deretan Penyakit Autoimun yang Rentan Menyerang
Penyakit Addison-Medicastore
ADDISON’S DISEASE_BENTUK KOLO…
Penyakit Addison

Kenali Penyakit Addison dan Gejalanya
![50646860 Klompok 4 Penyakit Addison - [DOCX Document]](https://i0.wp.com/demo.dokumen.tech/img/378x509/reader025/reader/2021051001/55721210497959fc0b8ff99f/r-1.jpg)
50646860 Klompok 4 Penyakit Addison - [DOCX Document]

Penyakit Addison: Akibatnya Tak Seindah Namanya | Orami

Penyakit Addison - Terapi Sehat : Info Kesehatan Medis dan Alternatif

6 Fakta Penting Penyakit Addison, Bisa Sebabkan Hiperpigmentasi
Jual Obat Pembesaran Adenoid, Pemfigus Herbal, Penyakit Addison Paling - Kab. Bekasi - kapalselatan | Tokopedia

100 Pcs Peringatan Medis Penyakit Addison Gelang Silikon Gelang Gratis Pengiriman dengan Epacket Yang|Manset Gelang| - AliExpress

Dyah Ernawati, S.Kep, Ns, M.Kes Faik Agiwahyuanto, S.Kep, M.Kes KODEFIKASI TERKAIT SISTEM ENDOKRIN DAN DIGESTIF (KKPMT 2)
Berita Penyakit Addison Hari Ini - Kabar Terbaru Terkini | Liputan6.com

Penyakit Addison, Inilah 2 Penyebab, Gejala Dan Cara Mengatasinya!

Apa penyebab Hipoglikemia? - Direktorat P2PTM

PATOFISIOLOGI SISTEM ENDOKRIN NUMLIL KHAIRA RUSDI MSi Apt
Alesha Skincare - Dr. Ajeng - Udah pernah dengar apa itu vitiligo? Vitiligo ini bisa disebabkan oleh : 1. Faktor keturunan 2. Mengidap penyakit autoimun lain, misalnya hipertiroidisme, diabetesm atau penyakit Addison.

Ketahui 4 Tes untuk Mendiagnosis Penyakit Addison

Gejala Penyakit Addison (Gejala) | Semua tentang kesehatan Anda!

Penyakit Addison, di Kala Kelenjar Adrenal Tak Bisa Produksi
![Penyakit Addison - [DOCX Document]](https://i2.wp.com/reader020.staticloud.net/reader020/html5/20190810/563db82d550346aa9a9141e4/bg1.png)
Penyakit Addison - [DOCX Document]

Added by @obattuberkulosis Instagram post Addison adalah penyakit yang terjadi akibat kelenjar adrenal mengalami kerusakan. Kelenjar yang letaknya ada di atas ginjal ini berfungsi untuk menghasilkan hormon steroid yang berguna untuk keseimbangan

304 Stainless Steel Perhiasan Klasik 9 Mm Composible Link Modular Penyakit Addison Medis Alert Bahasa Italia Pesona Untuk Gelang - Buy Addisons Penyakit Gelang,9mm Composible Link Bahasa Italia Pesona Gelang Product on

6 Penyakit yang Membuat Kulit Menghitam, Apa Saja? | Good Doctor | Tips Kesehatan, Chat Dokter, Beli Obat Online

PENYAKIT ADDISON in English Translation
Patofisiologi Penyakit Addison | PDF

7 Penyebab Leher Hitam | TIMES Indonesia

Pengobatan Penyakit Addison | Pengobatan Penyakit Addison

Kelenjar Adrenal, Si Kecil dengan Fungsi Besar - Alodokter

▷ Apakah itu Penyakit Addison

Didiagnosis Penyakit Langka, Balita 5 Tahun Ini Sudah Punya Payudara, Jerawat, Serta Tanda-tanda Menopause Dini - Semua Halaman - Intisari

PATOFISIOLOGI SISTEM ENDOKRIN NUMLIL KHAIRA RUSDI, MSi, Apt. - ppt download

Cupdf: Askep Addison Sant Documents