![]()
Peta Konsep Sistem Gerak Pada Manusia - Pengertian
Peta Konsep Sistem Gerak | PDF

SISTEM GERAK PADA MANUSIA - ppt download

Modul Pembelajaran: Sistem Gerak Makhluk Hidup
Sistem Gerak
Berbagi lebih baik: Peta Konsep Sistem Gerak
![]()
Gerak Pada Makhluk Hidup-Flip eBook Pages 1 - 44| AnyFlip | AnyFlip

SISTEM GERAK PADA MANUSIA v Standar Kompetensi Memahami

peta konsep gerak makhluk hidup - Brainly.co.id

Sistem Gerak pada Manusia - ppt download

Kelompok 1 sains

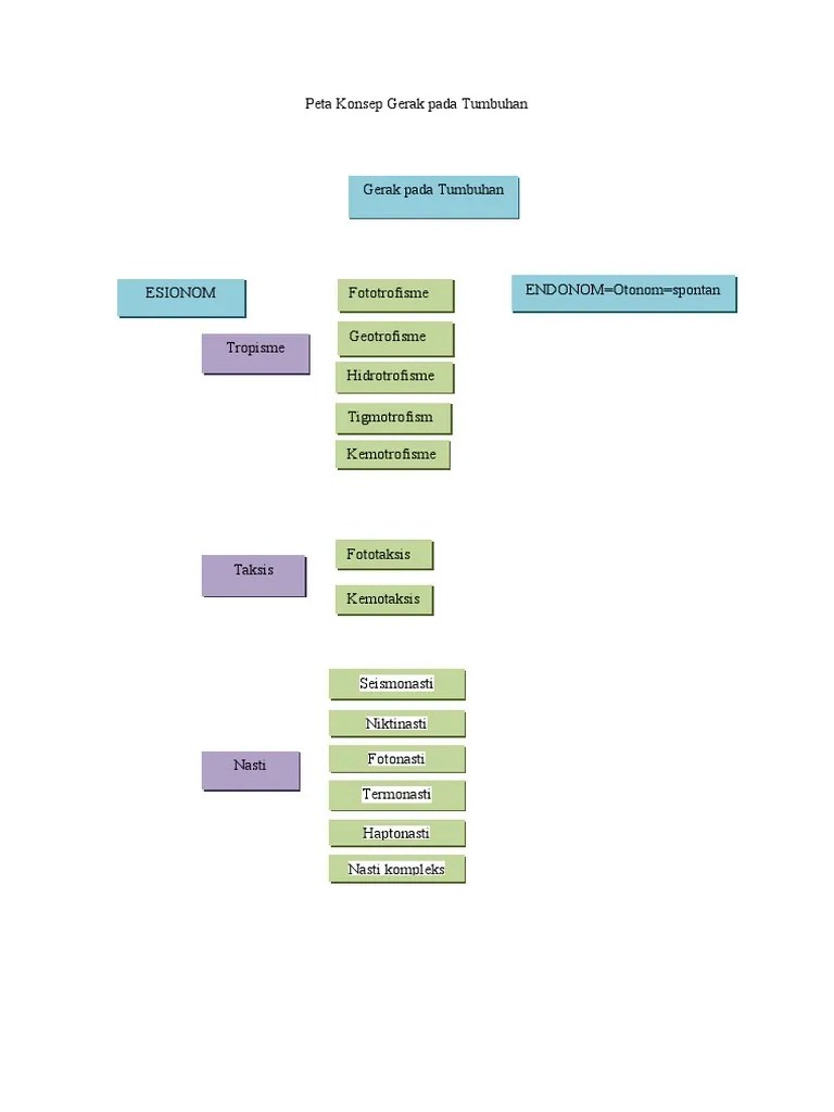
Gerak Pada Tumbuhan (Nasti, Tropisme, Taksis) | Peta Konsep | Movement of Plants | Concept maps - YouTube
Peta Konsep Gerak Pada Tumbuhan (Evi) | PDF

Alfie Lail: Tugas 4 - Peta Konsep - SISTEM GERAK PADA MANUSIA

Peta Konsep Tema 1 (Organ Gerak Hewan dan Manusia) Kelas 5 Semester 1 - YouTube

01 Sistem Gerak pada Manusia - konsep

BAB 4 SISTEM GERAK. - ppt download
Sistem Gerak Manusia | MindMeister Mind Map

SISTEM GERAK Tanpamu, AKU bagaikan PATUNG - PDF Download Gratis

Buatlah peta konsep mengenai gerak pada tumbuhan berikut dengan contoh contoh tumbuhan nya - Brainly.co.id

Buatlah Peta Konsep tentang Perkembangbiakan pada Hewan! Jawaban TVRI Kelas 4-6 SD - Tribun-bali.com
![]()
kelas08_ctl-ipa_rinie-nur-rahardjo-yuni-muhammad by s. van selagan - issuu
![Sistem Gerak pada BAB 2 Manusia ? ‚ 26 IPA SMP Kelas VIII Peta Konsep Sistem Gerak pada Manusia pipih sistem gerak manusia bentuk alat gerak aktif produksi terdiri dari fungsi - [PDF Document]](https://i1.wp.com/reader020.staticloud.net/reader020/html5/20191005/5a772d9a7f8b9ad22a8e00d9/bg3.png)
Sistem Gerak pada BAB 2 Manusia ? ‚ 26 IPA SMP Kelas VIII Peta Konsep Sistem Gerak pada Manusia pipih sistem gerak manusia bentuk alat gerak aktif produksi terdiri dari fungsi - [PDF Document]

PETA KONSEP RANGKA Tulang Rawan Tulang Keras Jaringan

struktur rangka dan otot manusia | DUNIA SAINS

BAB 2 SISTEM GERAK PADA MANUSIA Pages 1 - 28 - Flip PDF Download | FlipHTML5

Sistem Pencernaan Manusia | SMP N 1 KEMANGKON

Rangkuman Materi Biologi “Sistem Gerak” Kelas XI SMA/MA Kurikulum 2013 Revisi - ADMINISTRASI NGAJAR

PPT - BAB 4 SISTEM GERAK PowerPoint Presentation, free download - ID:3820433

KD Kelas 11 SMA a Pages 101 - 150 - Flip PDF Download | FlipHTML5
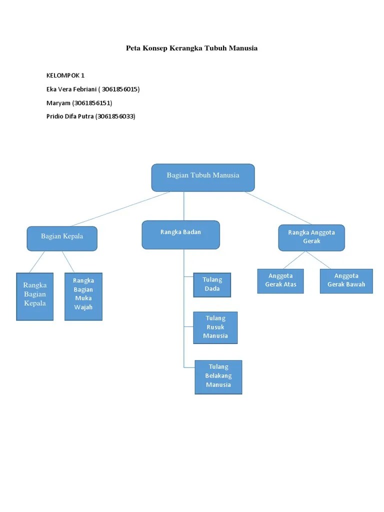
Peta Konsep Kerangka Tubuh Manusia2222 | PDF

Peta Konsep | The World of Science
![Peta Konsep Biologi [PDF|TXT]](https://i3.wp.com/html.pdfcookie.com/02/2020/01/14/0nvo8px45dl8/bg1.jpg)
Peta Konsep Biologi [PDF|TXT]
![Sistem Gerak pada BAB 2 Manusia Skaliosis Tertutup . 28 IPA SMP Kelas VIII Apa yang dilakukan? 1. Siapkan sebuah penjepit jemuran dan stop watch atau jam yang memiliki penunjuk - [PDF Document]](https://i1.wp.com/demo.fdokumen.com/img/378x509/reader019/reader/2020032612/5a78fcb77f8b9a7b548bc6f5/r-2.jpg)
Sistem Gerak pada BAB 2 Manusia Skaliosis Tertutup . 28 IPA SMP Kelas VIII Apa yang dilakukan? 1. Siapkan sebuah penjepit jemuran dan stop watch atau jam yang memiliki penunjuk - [PDF Document]
Buatlah peta konsep sistem koordinasi!
![]()
peta konsep sistem operasi

Macam-macam Gerak Pada Tumbuhan beserta Contohnya Terlengkap - Berpendidikan.Com
![]()
Ppt show sistem gerak

Yusno G2J116069 on Twitter: “Peta konsep gerak tumbuhan @KelasSaefuddin #SIPIPA17… "

bse 1 bab 3 sistem gerak pada manusia

peta konsep gerak benda - Brainly.co.id
Peta Konsep Gerak Pada Tumbuhan PDF | PDF
Mind Map (Peta Konsep) Gerak Benda dan Makhluk Hidup - Konsep Gerak | Sains Multimedia

SISTEM GERAK SISTEM GERAK MANUSIA TULANG SENDI OTOT
PENERAPAN MODEL KOOPERATIF DENGAN METODE PETA KONSEP PADA POKOK BAHASAN GERAK MELINGKAR UNTUK MENUNTASKAN HASIL BELAJAR SISWA D

Macam-macam Peta Konsep - Eureka Pendidikan

A. Peta Konsep | Tata’s Site

BiologiMateri Sistem Gerak Kelas 11 MIA - Belajar Pintar - Aku Pintar
PETA KONSEP SEBAGAI PENDUKUNG PEMBELAJARAN DALAM MEMAHAMI PENGETAHUAN KONSEP DASAR IPA UNTUK CALON GURU SEKOLAH DASAR PRAMITA SY

Peta Konsep Aspek Aspek Kependudukan - Geografi SMA / SMK - Detail Catatan | MejaKita

Peta Konsep Sistem Pencernaan Makanan – Nasi
GERAK PADA TUMBUHAN

PETA KONSEP GERAK PADA TUMBUHAN - YouTube

PPT - SISTEM GERAK PADA HEWAN PowerPoint Presentation, free download - ID:6280106

Membuat Grafik Peta Konsep Online - Canva
![peta konsep biologi - [PDF Document]](https://i3.wp.com/demo.dokumen.tech/img/378x509/reader024/reader/2021021813/5469c6c5b4af9f36088b4b2c/r-1.jpg)
peta konsep biologi - [PDF Document]

SISTEM KOLOID - SMA Syarif Hidayatullah Grati

Bahan Ajar Sistem Gerak pada Manusia
![]()
PPT) PETA KONSEP KED FUNG PANCASILA | Agus Setiawan - Academia.edu
ILMU PENGETAHUAN ALAM

Peta Konsep Sistem Ekskresi Pada Manusia – Belajar
MODUL 1
![]()
UPAYA MENINGKATKAN KEMAMPUAN MENGINGAT KONSEP SISTEM GERAK MELALUI PETA KONSEP DALAM BENTUK LEAFLET PADA SISWA KELAS VIII D SMP NEGERI 17 BANJARMASIN

Mind Map dan Peta Konsep Materi Ruang Lingkup Biologi - Blog Pak Pandani

Kerangka manusia Homo sapiens Peta konsep, Kerangka, teks, media, angka png | PNGWing

SISTEM GERAK Movement Systems - ppt download

Peta Konsep Mata Pelajaran IPA SMP Kelas VII Kurikulum 2013 - TUTORIAL SALIM
PENGARUH PENGGUNAAN PETA KONSEP DIPADU DENGAN CROSSWORD PUZZLE TERHADAP RETENSI PESERTA DIDIK PADA KONSEP SISTEM GERAK Skripsi D

Anatomi dan Fisiologi Sistem Muskulo - PDF Free Download
Peta Konsep Jaringan Hewan | PDF

BAB 6 ORGANISASI KEHIDUPAN Sumber pixabay comSiala Peta

Peta Konsep Bahan Ajar 1

PENERAPAN METODE PEMBELAJARAN PETA KONSEP PADA MATERI SISTEM GERAK PADA MANUSIA DI KELAS VIIIc MTs DARUL IHSAN ACEH BESAR | - | Mentari: Majalah Ilmiah Universitas Muhammadiyah Aceh
peta konsep DI/TII - Sejarah SMA / SMK - Detail Catatan | MejaKita

Peta Konsep Struktur Dan Fungsi Jaringan Hewan
![]()
MODUL SISTEM GERAK 1 JP-SALMI FITRIA DEWI-1805112642-Flip eBook Pages 1 - 7| AnyFlip | AnyFlip
Peta Konsep Gaya - Shefalitayal

peta konsep rangka itu contohnya seperti apa? terima kasih sebelumnya yang mau menjawab ^^ - Brainly.co.id

Kingdom Animalia: Ciri, Klasifikasi, dan Peranannya - Tambah Pinter

Peta Konsep Zat - MateriIPA.com

Peredaran Darah - Pengertian, Makalah, Sistem, Urutan Dan Fungsi

Pengertian Peta Konsep - Eureka Pendidikan

JALAN CEPAT - Abyadi. Com

√ Sistem Gerak pada Manusia Tulang Otot Sendi Gerak Rangka Tubuh Filamen Kontraksi - KULIAHKECHINA.COM

Membuat Peta Konsep Dengan Mindjet | IPA MULTIMEDIA

DOWNLOAD Lagu Peta Konsep Gerak Pada Tumbuhan MP3, Video MP4 & 3GP
![Peta Konsep - [PDF Document]](https://i1.wp.com/demo.dokumen.tech/img/378x509/reader024/reader/2020123104/5571fab0497959916992d7fd/r-1.jpg)
Peta Konsep - [PDF Document]
Pengembangan Lembar Kerja Siswa (LKS) Berbasis Inkuiri Terbimbing Materi Sistem Koordinasi Manusia Kelas XI SMAN 5 Taruna Brawij

Peta Pikiran Materi Bumi dan Bulan Kelas 6 SD/MI - Guruku

Buatlah Peta konsep yang berupa ringkasan sistem reproduksi manusia

TESIS Pages 1 - 36 - Flip PDF Download | FlipHTML5

REMARKABLE OF BIOLOGY: Peta Konsep : Struktur dan Fungsi Tulang, Otot, dan Sendi - Struktur dan Fungsi Sel pada Sistem Peredaran Darah

6 Cara Membuat Mind Map. Mind Mapping dapat diartikan sebagai… | by Dimas Rizky | DOT Intern | Medium

Sistem Saraf Tak Sadar (Otonom) Pada Manusia | Pintar Biologi

Konsep Adalah Brainly
Modul Biologi Kelas XI KD 3.6

BAB 4 Sistem Gerak. - ppt download

√ Sistem Pertahanan Tubuh Sel Kekebalan Antibodi Darah Antigen Protein - KULIAHKECHINA.COM

Penerapan Metode Concept Mapping (Peta Konsep) dan Pengaruhnya Terhadap Kemampuan Berpikir Kritis Siswa pada Materi Sistem Gerak di MAN 1 Palembang | Jurnal Intelektualita: Keislaman, Sosial dan Sains
MODUL 1