
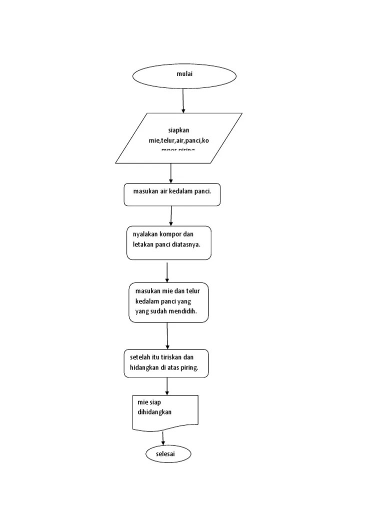
Algoritma dan Flowchart Cara Membuat Mie Instant Beserta Pseudocode

Flowchart memasak mie | layangantw

Contoh Algoritma Membuat Mie Instan Beserta Pseudocode dan Flowchart Membuat Mie Instan - Anak IT
NadiaSM Flowchart Membuat Mie Instan | PDF
Flowchart dan Algoritma Membuat Mie Instan

- Buatlah flowchart untuk kegiatan² berikut :a. Memasak mie instan rebusb. Membeli barang secara - Brainly.co.id

Alogaritma flowchart cara membuat nasi goreng,mie rebus,dan sayur lodeh

Algoritma membuat Nasi Goreng Lengkap Dengan Pseudocode dan Flowchart Membuat Nasi Goreng - Anak IT

Contoh-Contoh Algoritma Flowchart Dalam Kehidupan Sehari-Hari – Mamikos Info
Algoritma Membuat Mie Instan | PDF

Algoritma dan Flowchart Cara Membuat Pop Mie

Pengertian ALGORITMA adalah: Mengenal Apa Itu Algoritma

Contoh Algoritma Membuat Kopi Lengkap Dengan Pseudocode dan Flowchart Pembuatan Kopi - Anak IT

Buatlah langkah-langkah algoritma dan flowchart dalam membuat makanan!tolong bantu saya - Brainly.co.id

Cara Membuat mie instan goreng dalam bentuk Flowchart - YouTube

Contoh-Contoh Algoritma Flowchart Dalam Kehidupan Sehari-Hari – Mamikos Info

ALGORITMA dan FLOWCHART | Just Share

Unun Tri Agustin » Blog Archive » ALOGARITMA, DIAGRAM ALIR dan PSEUDO-CODE

Tutorial Algorithm and Programming: Contoh Algoritma, Flowchart, dan Pseudocode

Contoh-Contoh Algoritma Flowchart Dalam Kehidupan Sehari-Hari – Mamikos Info

algoritma UAS | management informatika

Algoritma dan Flowchart Cara Memasak Nasi

5 Contoh Algoritma dan Flowchart Dalam Kehidupan Sehari-hari
Algoritmanya | PDF

FLOWCHART. Pendahuluan: - PDF Download Gratis

Oleh : Nur Hayatin, S.ST Program Komputer. Tujuan Setelah perkuliahan selesai diharapkan : Mahasiswa mampu memahami tentang program komputer Mahasiswa. - ppt download

ABDULLAH ZONE » Uncategorized

Membuat flowchart berdasarkan algoritma memasak mie instan - YouTube

Contoh Flowchart Membuat Mie Instan - Modif 9

Pengertian ALGORITMA adalah: Mengenal Apa Itu Algoritma
![Cara Mudah Membuat Flowchart Yang Baik dan Benar [LENGKAP]](https://i0.wp.com/i2.wp.com/sharingconten.com/wp-content/uploads/2020/01/Flowchart-Membuat-Kopi-Instan.jpg?resize=558%2C450)
Cara Mudah Membuat Flowchart Yang Baik dan Benar [LENGKAP]
Cara Membuat Kopi | PDF

Contoh Flowchart Percabangan Dalam Kehidupan Sehari Hari – Berbagai Contoh

WEEK 1 – timesalreadydead

Keliling Perusahaan Bersama Indomie (PT. Indofood CBP Sukses Makmur Tbk) | Sistem Informasi Universitas Ciputra
Mengenal 3 Notasi Algoritma: Deskriptif, Pseudocode dan Flowchart - Kita Informatika

septri: flowchart membuat mie instant
Flowchart Memasak Mie Instan – Lektur Indo

Desain Media Interaktif - Flowchart (Part 2) - YouTube

Algoritma Membuat Secangkir Kopi Manis Lengkap Dengan Pseudocode dan Flowchart Membuat Secangkir Kopi Manis - Anak IT

Algoritma adalah urutan langkah-langkah logis penyelesaian masalah yang disusun secara sistematis. What is Algorithm?? - PDF Free Download

Contoh Flowchart Kegiatan Sehari Hari – Python

Flow Of Document, Flowchart & System Context || Lanjutan (2) | blognya kakakdikes

Algoritma, Flowchart, dan Pseudocode « Blog’e inyong mbok..
Mengenal 3 Notasi Algoritma: Deskriptif, Pseudocode dan Flowchart - Kita Informatika
ALGORITMA DAN PEMROGRAMAN 1 STMIK AKAKOM

Simbol Flowchart - Pengertian, Fungsi, Tujuan, Jenis, Contoh

Pk 1 kimia algo and flowchart

MASIH BINGUNG TENTANG FLOWCHART? INI PENJELASANNYA | PENJELASAN FLOWCHART DAN CONTOH - YouTube

15+ Contoh Algoritma dan Flowchart dalam Kehidupan Sehari-hari

ALGORITMA & DASAR PEMROGRAMAN - ppt download
FLOWCHART

Contoh Algoritma Dan Flowchart Dalam Kehidupan Sehari Hari – Berbagai Contoh

15+ Contoh Algoritma dan Flowchart dalam Kehidupan Sehari-hari

Contoh-Contoh Algoritma Flowchart Dalam Kehidupan Sehari-Hari – Mamikos Info

Simbol Flowchart - Pengertian, Fungsi, Tujuan, Jenis, Contoh
21 Contoh Algoritma Dan Flowchart

Buatlah contoh algoritma dengan membuat program dan flowchart untuk struktur looping while, do… - Brainly.co.id

rany: Flowchart Mie Goreng
![Apa itu (Pengertian, Fungsi, Jenis-jenis, Simbol, dan Contoh) Flowchart [Fungsi, Jenis, Simbol, dan Contoh] - bilabil](https://i1.wp.com/bilabil.com/wp-content/uploads/2019/11/flowchart-untuk-program.jpg)
Apa itu (Pengertian, Fungsi, Jenis-jenis, Simbol, dan Contoh) Flowchart [Fungsi, Jenis, Simbol, dan Contoh] - bilabil

7 Cara Membuat Flowchart di Word 2007,2010, 2013 yang Baik dan Benar - Bukubiruku
ALGORITMA DAN PEMROGRAMAN 1 STMIK AKAKOM

Struktur Dasar Algoritma Pemrograman - Bundet

Contoh Algoritma Pseudocode Dan Flowchart – Nasi

√ Algoritma: Pengertian, Jenis, Fungsi, dan Contoh Pemanfaatannya …
Buatlah Algoritma Membuat Mie Instan – Beinyu.com

15+ Contoh Algoritma dan Flowchart dalam Kehidupan Sehari-hari
Panduan Mata Pelajaran

Membuat flowchart berdasarkan algoritma memasak mie instan - YouTube

Uncategorized | Just Share

diagram alir pembuatan mie

Detail Flowchart Pendahuluan Pada Pembahasan Sebelumnya Telah Disimpulkan Bahwa Untuk Membuat Suatu Program Selalu Diawali Dengan Membuat Algoritma Pdf Document

Contoh-Contoh Algoritma Flowchart Dalam Kehidupan Sehari-Hari – Mamikos Info

Pemrogramman Terstruktur - ppt download
ALGORITMA DAN PEMROGRAMAN 1 STMIK AKAKOM

MK : Algoritma & Pemrograman - PDF Free Download
PENGANTAR ALGORITMA DAN PEMROGRAMAN

Simbol Flowchart - Pengertian, Fungsi, Tujuan, Jenis, Contoh

15+ Contoh Algoritma dan Flowchart dalam Kehidupan Sehari-hari

Pengertian Aloritma Dan Flowchart « fajar wasis satrio utomo

Membuat Aplikasi Sederhana Menggunakan Pemograman Bahasa C – Haidi Barasa

Contoh-Contoh Algoritma Flowchart Dalam Kehidupan Sehari-Hari – Mamikos Info

Flowchart Dan Pseudo Code

Jobsheet 1 logika algoritma

Contoh Flowchart Penjumlahan 2 Bilangan | Kelas Programmer
Algoritma Dan Flowchart | PDF

Contoh Flowchart Membuat Mie Instan - Kerkosa
Jurnal Agroindustri Halal ISSN 2442-3548 Volume 1 Nomor 1, April 2015

44++ Contoh algoritma membuat teh ideas in 2021
PROFIL KOMODITAS

Standar Simbol-Simbol Flowchart dan Penggunaannya | Blog Eris

4 Cara membuat flowchart yang profesional di PowerPoint dan Word
![Membuat Media Pembelajaran Berbasis Android dengan I Spring Suite [Bag 2] - MEDIA BELAJAR](https://i2.wp.com/mediabelajar.web.id/wp-content/uploads/2021/03/flowchart.jpg)
Membuat Media Pembelajaran Berbasis Android dengan I Spring Suite [Bag 2] - MEDIA BELAJAR
LAPORAN MAGANG

Unun Tri Agustin

Contoh Flowchart Dan Penjelasannya Pdf
√ Pengertian Flowchart : Jenis, Simbol, dan Contohnya - Ansori Web

Standar Simbol-Simbol Flowchart dan Penggunaannya | Blog Eris
FLOWCHART

Flowchart Pendaftaran Siswa Baru