
METAL DETECTOR MK-II ~ CARA MUDAH BELAJAR ELEKTRONIKA DIGITAL

Diagram Sirkuit Detektor Logam Desain Skema Dan Tata Letak Pcb - Buy Skema Desain Dan Tata Letak Pcb,Circuit Diagram Detektor Logam,Metal Detector Product on Alibaba.com

Rangkaian Detektor Logam | Metal Detector | Kumpulan Skema Rangkaian Elektronika

Cara Membuat Metal Detektor Sederhana - CaraTekno

Populer Rangkaian Detektor Logam, Skema Rangkaian

Membuat Rangkaian Detektor Logam / Metal Detektor Sederhana

Cara Membuat Rangkaian Metal Detector Di Proteus #55 - YouTube

Jual Kit Metal Detector BFO coilbeat di Lapak GlodokMakmur | Bukalapak

Membuat Alat Metal Detektor Sederhana - Kompasiana.com

Rangkaian Penguat Sinyal Pada Detektor Logam Dengan Metode Beat Frequency - Zona Elektro

Gudang Skema Elektronik: Metal Detector or Gold Detector

Jual Kit Metal Detector Terlengkap - Daftar Harga October 2021 & Cicilan 0%
PCB METAL DETEKTOR PI POLONES KODE 960 | Shopee Indonesia

Rangkaian Pendeteksi Logam dan Emas

Membuat Detektor Logam Dengan Metode Beat Frequency | All Of Life
Robot Metal Detector Bolabot Menggunakan ADC - Bolabot

Rangkaian Pendeteksi Logam

Metal detektor IC ne555 simpel - YouTube

Deswita Alifia Damayanti: Skema Rangkaian Detektor Logam | Metal Detector

Missing Audio Detector Circuit Design Using IC NE555 – Menara Ilmu Otomasi SV UGM

Pulse metal detector pirate ca bajak laut Petunjuk rinci detektor logam bajak laut DIY. Deskripsi langkah demi langkah dari unit pendeteksi logam

Analisis diagram sirkuit metal detector dengan timer 555 sebagai generator gelombang persegi - Pengetahuan - GNS Components Limited

Jual PCB Metal Detector PI Polones By.KE - Kota Tangerang Selatan - Karyaku Elektronik | Tokopedia

Detektor logam buatan sendiri untuk ditonton. Detektor logam yang sangat sensitif dari logam non-ferrous - diagram
![]()
3 Cara untuk Membuat Detektor Metal - wikiHow

Jual Metal Detector 1 DIY Electronic Kit Elektronika di Lapak Elektro Kits | Bukalapak

Missing Audio Detector Circuit Design Using IC NE555 – Menara Ilmu Otomasi SV UGM

KIT & Komponen Metal Detector MK-II ~ CARA MUDAH BELAJAR ELEKTRONIKA DIGITAL

Electro True Story: Detektor Metal Sederhana Menggunakan IC NE 555

36 Metal detector ideas | detektor logam, teknologi, rangkaian elektronik
![]()
3 Cara untuk Membuat Detektor Metal - wikiHow

Metal Detector P.I Polones versi 2 (deteksi emas, perak, logam) - Layeut Indonesia - YouTube

Beli indonesian set lot murah – grosir indonesian set galeri gambar di detektor logam skema gambar.alibaba.com

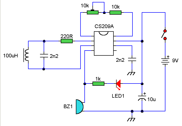
Skema detektor logam menggunakan CS209A | ELEKTRONIKA ITU ASIK

8 Metal detector ideas | detektor logam, teknologi, rangkaian elektronik

METAL DETECTOR TL-002

Membuat Alat Pendeteksi Logam Sederhana gan!* | KASKUS

Rangkaian detektor logam untuk emas, berlian detektor logam Bawah Tanah harta metal detector untuk emas dan perak berburu|detector for gold|metal detectortreasure metal detector - AliExpress

Jual PCB Metal Detector PI POLONES di Lapak PURNOMO ELEKTRIC | Bukalapak
KIT METAL DETECTOR PI POLONES (KODE. 02) KODE 573 | Shopee Indonesia

Membuat Detektor Logam Dengan Metode Beat Frequency

Missing Audio Detector Circuit Design Using IC NE555 – Menara Ilmu Otomasi SV UGM
Project: Metal Detector Pulse Induction ~ CARA MUDAH BELAJAR ELEKTRONIKA DIGITAL

Membuat Alat DETECTOR KABEL dan KELEMBABAN menggunakan Komponen Bekas - YouTube
Alat Pendeteksi Logam | PDF

Metal Detector DIY Kit DC 3V-5V 60mm Non-contact Sensor Module | Lazada Indonesia

Cara membuat detektor logam buatan sendiri dengan dan tanpa Arduino | Perangkat keras gratis
![]()
3 Cara untuk Membuat Detektor Metal - wikiHow

Jual Kit Metal Detector PI Polones (Kode. 02) FREE ONGKIR - Jakarta Barat - agus berkah8 | Tokopedia
Membuat Alat Metal Detektor Sederhana | PDF

DIY Kit Metal Detector Kit Elektronik Kit DC 3V 5V 60 Mm Non Kontak Sensor Papan modul Bagian Elektronik Detektor Logam DIY|detector metal detector| detector metalesdetector board - AliExpress

GJURD Papan Latihan Las Sederhana Sensor 60Mm, DIY Kit Detektor Logam Modul Komponen Elektronik | Lazada Indonesia

47 Elektro1 ideas | rangkaian elektronik, teknologi, detektor logam

53+ Skema Rangkaian Alat Pendeteksi Logam

METAL DETECTOR SEDERHANA Karya Roslin tehnik - YouTube

Jual KIT Metal Detector POLONES PI di Lapak PURNOMO ELEKTRIC | Bukalapak

Missing Audio Detector Circuit Design Using IC NE555 – Menara Ilmu Otomasi SV UGM

Pengertian Walkthrough Metal Detector – X-Ray Indonesia
![]()
METAL DETECTOR.docx - Pendeteksi Logam(Metal Detector Rangkaian metal detektor merupakan perangkat yang berfungsi untuk mengidentifkasi keberadaan suatu | Course Hero

Baru Sederhana Produksi Elektronik Kit Diy Metal Detector Bagian Papan Diy Parts - Buy Diy,Diy Logam,Detektor Logam Bagian Product on Alibaba.com

Smart Electronics Smart Metal Detector Scanner Belum Dirakit Kit Proyek 3 5V DIY Kit Dalam Tas Penyimpanan Papan Modul|Pendeteksi Metal Industri| - AliExpress

CARA MUDAH BELAJAR ELEKTRONIKA DIGITAL: metal detector

20 Metal detector ideas | detektor logam, rangkaian elektronik, elektronik

ROBOT ULAR PENDETEKSI LOGAM BERBASIS MIKROKONTROLER - PDF Free Download

Membuat Metal Detector Sederhana dengan Radio AM 2 (schematic) by agus permana
Gambar Skema Rangkaian Metal Detector | PDF

Detektor Logam Kedalaman Clone Pi Avr. Firmware apa yang lebih baik

KUMPULAN SKEMA ELEKTRONIKA: Detector
![]()
Rangkaian Metal Detektor

Jual PCB Metal Detector PI Polones Berkualitas di Lapak BunDa BaiM | Bukalapak

DIY Metal Detector Circuit

Metal Detector for Android - APK Download

√ 101+ Skema dan Rangkaian Elektronika Sederhana (LENGKAP)

MD 4030 Profesional Underground Metal Detector Harta Finder Emas Rangkaian Detektor Metales MD4030,|underground metal|metal detector treasureprofessional underground metal detector - AliExpress

How to Make Metal Detector | Sederhana,Murah & Mudah | Cara Membuat Deteksi Logam - LiteTube
![]()
Kit Elektronik DIY Set Detektor Logam Bagian Detektor Elektronik DIY Solder Pr Dijual - Banggood Indonesia
![Makalah Metal Detector [PDF|TXT]](https://i2.wp.com/html.pdfcookie.com/02/2019/12/28/g27ozz3954v0/bg9.jpg)
Makalah Metal Detector [PDF|TXT]
DETEKSI LOGAM PADA PENGGILINGAN BATU BERBASIS SMS GATEWAY DAN MIKROKONTROLER METAL DETECTOR FOR STONE CRUSHER BASED ON SMS GAT

8 Yang Saya Simpan ideas | rangkaian elektronik, detektor logam, teknologi
![]()
3 Cara untuk Membuat Detektor Metal - wikiHow

SI1133470018 - widuri

Bagian Atau Rangkaian Penting Pada Metal Detector
![Simple Metal Detector - [Download DOC]](https://i0.wp.com/static.fdokumen.com/img/1200x630/reader018/reader/2019121116/553f8c15550346bb798b481f/image.png?t=1609030657)
Simple Metal Detector - [Download DOC]

Anak fm2 beli. Detektor logam “Anak FM2. Secara terpisah tentang koil

ROBOT ULAR PENDETEKSI LOGAM BERBASIS MIKROKONTROLER - PDF Free Download
Metal Detector Margarin | Mealabs Metal Detector Indonesia

PI POLONES DETECTOR DE METAIS - EasyEDA
BAB II TINJAUAN PUSTAKA 2.1 Pengertian Dasar Robot dan Robot Komando 2.1.1 Definisi Robot Kata robot berasal dari bahasa Czech,

Cara Membuat Metal Detector Sederhana | Homemade - YouTube

Jual diy kit metal detector Terbaru | Lazada.co.id

Rangkaian Aplikasi Sensor Gas LPG TGS 2610 - Elektronika Dasar

Alat DIY Detektor Logam Komponen Elektronik Rangkaian Latihan Pengelasan Kedalaman 60Mm Sensor Logam Non kontak dengan Buzzer DC 3V 5V|Sirkuit terpadu| - AliExpress
Rancang Bangun Deteksi Jalur Pipa Terpendam Menggunakan Mobile Robot dengan Metal Detector

21 Pcb ideas | rangkaian elektronik, detektor logam, elektronik
Apa yang dimaksud dengan gambar kasar rangkaian detektor logam? - Quora

Detektor logam Buatan Sendiri METAL DETECTOR PI POLONES 4 WITH IRF 740 DIY percobaan pcb baru

On-line Gold Detector Metal Detector Underground Gold Finder with 11” Searching Coil The shipping cost we paid -pkp.pa-suwawa.go.id

Baru Sederhana Detektor Logam Produksi Elektronik 3v-5v Diy Kit - Buy Metal Detector,Diy Kit,Electronic Product on Alibaba.com

Other Integrated Circuits DC 3V-5V 60mm Metal Detector Kit Electronic Kit Non-contact Sensor DIY Kit HO Business, Office & Industrial
RANCANG BANGUN DETEKTOR LOGAM DAN KADARNYA MENGGUNAKAN SENSOR PROXIMITY BERBASIS ARDUINO NANO PROJEK AKHIR II DENDY SAMUEL ZASMI